后页
前页
目录
首页

第十章 心智模式





  在管理的过程中,许多好的构想往往未有机会付诸实施;而许多具体而微的见解也常常无法切入运作中的政策;也许组织中有过小规模的尝试成果,每个人都非常满意,但始终无法全面地将此成果继续推展。我们的研究发现,这不是根源于企图心太弱、意志力不够坚强,或缺乏系统思考,而是来自“心智模式”。更确切地说,新的想法无法付诸实施,常是因为它和人们深植心中、对于周遭世界如何运作的看法和行为相抵触。因此,学习如何将我们的心智模式摊开,并加以检视和改善,有助于改变心中对于周遭世界如何运作的既有认知。对于建立学习型组织而言,这是一项重大的突破。
  没有人能在脑子里装进整个组织、家庭或社区的事情,我们脑子所装的是一些对事物的印象和假设。哲学家谈论心智模式起码已经有二千多年。中国《列于》一书中有一个典型的故事,这个故事说有一个人遗失了一把斧头,他怀疑是邻居孩子偷的,便暗中观察他的行动,怎么看都觉得他的一举一动像是偷他斧头的人,绝对错不了。当后来他在自己的家中找到了遗失的斧头,他再碰到邻居的孩子时,便怎么看也不像是会偷他斧头的人了。

               心灵的新科学

  嘉得诺(Howard Gardner)研究认知科学的最新成果而写成的《心灵的新科学)(The Mud's New Science)一书中写道:“我认为认知科学最主要的成就是,清楚地展示人类行为各个不同构面的心智表现层次。”我们的心智模式不仅决定我们如何认知周遭世界,并影响我们如何采取行动。哈佛大学的阿吉瑞斯,从事心智模式与组织学习的研究三十余年,他认为:“虽然人们的行为未必总是与他们所拥护的理论(他们所说的)一致,但他们的行为必定与其所使用的理论(他们的心智模式)一致。”
  心智模式可能是简单的概括性看法,像是“人是不可信的”;也可能是复杂的理论,像是有关人与人间互动方式的假设。但是,最重要的是要知道,心智模式如何影响我们的行动。举例而言,相信“人是可信的”与相信“人是不可信的”,两种不同的心智模式将导致两种不同的行为方式。如果我确信我的儿于缺乏自信,而我的女儿深具侵略性,我一定会不断介入他们之间的争端,以防止女儿伤到儿子的自尊。
  为什么心智模式对我们的所作所为有这么大的影响力?首先是因为心智模式影响我们所“看见”的事物。两个具有不同心智模式的人观察相同的事件,会有不同的描述。因为他们看到的重点不同。譬如你和我一起去参加一个热闹的宴会,我们的视觉所收到的基本资料都相同,但是我们所留意的面孔却不尽相同。正如心理学家所说的,我们做了选择性的观察。即使在理论上应该是最“客观”的科学家,也无法绝对客观地观察这个世界,爱因斯坦说:“我们的理论决定了观测的结果。”多少年来,物理学家进行了许多与古典物理学冲突的实验,虽然还没有人真正看过这些实验最后提供的数据,但是像量子力学与相对论等理论已经造成二十世纪的物理学大革命。
  心智模式影响我们认知的方式,在管理上同样的重要。几十年以来,底特律三大汽车公司相信人们购买汽车所考虑的是式样,而不是品质或可靠性。由这些汽车制造业者搜集的证据来判断,他们是对的;调查结果一致显示美国消费者对式样的关切高于品质。然而德国和日本汽车制造业者,慢慢地教育了美国消费者品质与式样并重的好处,使美国消费者的偏好逐渐改变,结果这两国在美国汽车市场的占有率,从接近零提高为1983年的38%。根据管理顾问米特罗夫(Ian Mitroff)的看法,这些关于式样的信念,是通用汽车成功的原则,也是最初普遍被接受的假设:
  ●通用的事业是以获取利益为首要。
  ●汽车是地位的象征,所以式样比品质重要。
  ●美国的汽车市场不受世界其他市场的影响。
  ●工人对于生产力或产品的品质没有重大的影响。
  ●坚信企业的分工,与功能导向的组织结构。
  米特罗夫分析,这些原则多年来对这个产业一直很管用。但是汽车产业把这些原则当作“在任何时候都会成功的神奇公式,最后却发现它只在有限的时段内有效。”

               检视心智模式

  心智模式的问题不在于它的对或错,而在于不了解它是一种简化了的假设,以及它常隐藏在人们的心中不易被察觉与检视。底特律汽车制造业者不会说“我们有一个假设所有的人都在乎式样的心智模式”。他们说“所有人都在乎式样”。因为他们一直未觉察自己的心智模式,所以这些模式一直未受到检机。因为未受到检视,这些模式也就一直没有改变。当这个世界改变了,底特律的心智模式与真实情况之间的差距拉大,导致反效果的行动。如底特律汽车制造业者所显示的,整个产业可能慢慢发展出与现实之间搭配不良的心智模式。
  不仅是汽车产业,这种不合时宜的心智模式,也发生在六十年代与七十年代许多美国的基础制造产业。今天,类似的心智模式仍支配着许多服装业,在节约成本的名义下,依然提供品质平庸的服务。(见第十八章“微世界”的例子)
  由于对心智模式缺乏了解,使许多培养系统思考的努力受挫。六十年代末,有一家美国最大的工业货品制造公司,发现自己的市场占有率流失。该公司最高主管延请麻省理工学院系统动力学研究小组的专家协助分析状况。这个研究小组以所建的电脑模型为依据,判定出问题的根源在于该公司主管采用的库存政策和生产管理方式。因为该公司单价高、体积大的产品储存成本很高,因此生产主管尽可能压低库存数量,并且只要订单下降就立刻削减生产。结果即使在产能充足的情形下,交货速度仍然是又慢又不准时。事实上,这个研究小组所做的电脑模拟,预测该公司在景气低迷的时候交货会更迟延,且比景气上扬时更严重。这个预测与一般的想法相反,但是后来证实电脑模拟是对的。
  这令该公司的最高主管非常惊讶,于是开始按照研究小组的建议实施新的政策。从此,在订单下降的时候,他们仍维持正常的生产量,并尝试改善交货的情况。在1970年经济衰退期间,这项实验发挥效用;因交货的速度加快,满意的顾客续购率增加,使公司的市场占有率提高。主管们非常高兴,并因而成立自己的系统小组。可惜的是,这个新政策从未深入人心,改善只是一时的。后来景气复苏,主管们就不再注意维持交货服务的水准。四年之后,当石油输出国组织引发更严重的经济衰退时,他们又恢复采用原先大幅减产的政策。
  为什么他们抛弃这样一个成功的实验?原因是深植在公司管理传统之中的心智模式。每一位生产主管都心知肚明,如果此时站出来对堆积在仓库未出售的货品负责,将自毁前程。每一任的最高主管都在鼓吹控制存货的信条,尽管进行了这个新的实验,旧有的心智模式仍挥之不去。其实不只是系统思考会碰上这种推展上的阻力,所有新的管理理念或方法都会踢到“心智模式”这块隐在暗处的顽石。
  不良的心智模式会妨碍组织学习,如果建立健全的心智模式,它能反过来帮助学习吗?近来有些组织已开始认真地探讨这个课题。

              凝聚团体心智模式

  第一家发现心智模式对于组织学习具有潜在力量的大型公司,或许是壳牌石油公司。这家高度分权的公司,渡过七十年代全球石油业的动荡不安之后发现,帮助管理者厘清他们的假设、找出这些假设内部的矛盾,并透过新假设和新策略来思考,是获得绝佳竞争优势的来源。
  壳牌石油的几个特点,使它成为一个实验心智模式的绝佳环境。它原系皇家荷兰石油公司与总部在伦敦的壳牌运输贸易公司,双方经由协定,在1907年组合而成,是一定跨文化的公司。壳牌石油现在全球拥有100家以上的营运公司,由不同文化背景的管理者领导。
  这些保有当地文化特色的分公司享有高度的自治权。壳牌石油公司在刚成立时,它的管理者就必须学习以共识来营运,因为这些来自不同国家与文化的人,无法以自己认为是对的想法,强加诸来自别国的同仁。当壳牌石油成长,全球化范围更广时,跨文化间的共识之建立,更为需要。但在动荡的七十年代初期,壳牌石油共识管理的传统遇到了瓶颈。他们开始对于真正的共识有了新的了解,就是必须建基于共有的心智模式上。壳牌石油前资深企画人员瓦克(Pierre Wack)在《哈佛商业评论)(Harvard Business Review)上发表了几篇很有影响力的文章。他回忆壳牌石油在探索心智模式方面的情形:“除非我们能够影响重要决策者对于实际状况所持的心智印象,否则我们对未来的各种看法就像是撒在石头上的水一般,四散而无法凝聚。”
  那是石油输出国组织成立的前一年,也是能源危机开始的前一年。在分析石油生产与消费的长期趋势之后,瓦克发现,壳牌石油的管理者所熟悉的稳定、可预期的市场情况正在改变。当欧洲、日本与美国正日益依靠石油进口时,伊朗、伊拉克、利比亚、委内瑞拉等石油输出国家的石油储备量正逐日下降。沙特阿拉伯甚至已达到石油生产的极限。这些趋势暗示历史性稳定成长的石油需求和供给,终将转变为慢性的供给不足、需求过多,和一个由石油输出国家控制的卖方市场。壳牌石油的企画人员预见到石油输出国家组织终将带来改变。然而瓦克他们无法真正说服绝大多数壳牌石油的管理者,体认这项即将来临的巨变,而在决策上有所改变。

                情境企画

  壳牌石油的企画群是整个集团的中央企画部门,负责全球企画活动的协调工作。这时候他们发展出了一套名为“情境企画”(scenario planning)的新技术——一种整理未来可能变化趋势的方法。他们于是开始将未来可能突然转变的状况,拟定成几种情境,然后将这些情境告诉所有的管理者们。然而,由于这些新的情境和管理群多年来所预测市场会稳定地成长的经验迥然不同,管理者因此对企画群的见解毫不重视。
  这时,瓦克和他的同僚终于明白自己彻底误解本身的工作。瓦克说从那一刻开始,“我们领悟到我们的工作不是为公司的未来写企画书,而是重塑公司决策者的心智模式。我们现在要设计一些未来情境,让管理者会质疑自己相对于实际状况的心智模式,并在必要的时候改变它。”企画人员过去的工作是将资讯交付给决策者,现在他们明白,自己的工作是帮助管理者重新思考他们所习以为常的看法。在1973年1、2月间,企画群发展出一套新的、未来可能的情境,迫使管理者认真思考未来公司能够顺利营运的所有必要条件。这时大家发现一些以前从未注意到的必要条件,也就是隐藏的假设。
  这些未来可能的情境经过细心的设计,由壳牌石油管理者现有的心智模式开始出发,先让大家看到目前大家习以为常的“石油业将像往常那样继续下去”的看法,它的背后是以对全球地缘政治与炼油工业特质所作的假设为基础;然后他们说明这些假设在不久的将来不可能站得住脚。他们请这些管理者彻底思考,在这个新的情境中,自己必须如何处理可能的状况,以协助管理者开始建立新的心智模式。譬如,如果价格上升、需求成长减缓,炼制厂的扩建就必须慢下来,同时长期的石油勘探必须扩展到新的国家。此外,如果石油价格愈来愈不稳定,各国将有不同的反应。有些具有自由市场传统的国家,将让价格自由上涨;而采取市场管制政策的国家,将努力维持低价。因而,必须进一步地使壳牌石油在各国的子公司加强因应当地状况的能力。
  虽然壳牌石油有许多管理者仍然抱着怀疑的态度,他们还是认真地思考新的未来可能情境,因为他们渐渐开始看清自己目前的看法很难站得住脚,经过相当一段时间的反复演练,壳牌石油的管理者开始解冻原有的心智模式,而培养出新的心智模式。当石油输出国组织突然在1973年至1974年冬季宣布石油禁运政策时,壳牌石油与其他石油公司的反应不同。他们放慢对炼油厂的投资,并设计能因应任何原油种类的炼油厂设施。他们预测的能源需求水准一直比竞争者的预测水准低。他们迅速加快在石油输出国组织以外国家的油田开发。
  其他竞争者对危机的普遍反应是,限制各分公司的权限,实施集中控制。壳牌石油所做的恰好相反,它给了各地分公司更大的营运空间,各地分公司因而较竞争者有更机动的调度能力。
  壳牌石油的管理者看清了自己进入一个供给不足、成长降低,和价格不稳定的石油新纪元。由于他们已经预见七十年代将会动荡不安,他们有效地回应了动荡。壳牌石油发现心智模式也可加以管理,且其效力宏大。
  壳牌石油努力的成果十分可观。1970年时,壳牌石油还只是世界七大石油公司中最弱的一个。富比士杂志(Forbes)称之为“七姊妹”中的“丑丫头”。到了1979年,它却成为最强的一个;它的产品与艾克森(Exxon)石油公司并列第一级。到了八十年代初,检视心智模式成为壳牌石油企画过程中的一个重要部分。在1986年石油产量又增加、石油价格崩落的前半年,壳牌石油的企画群以假想的一家石油公司,对突然发生的世界石油供应过剩如何因应,作了一个个案研究。壳牌石油的管理者必须对这个案中石油公司的决策提出评论。因而,对于企画人员所认为、他们可能必须面对的危机,再一次有了良好的心理准备。

              去除组织阶层的病根

  汉诺瓦的总裁欧白恩说:“传统威权组织的信条是管理、组织与控制,学习型组织的信条将是愿景、价值观与心智模式。健康的企业将是一个能够以整体的方式,把人们汇集起来,为现在所面对的任何状况,发展出最完善的心智模式的公司。”欧白恩与他在汉诺瓦保险公司的同僚探索心智模式的过程,与壳牌石油同样的漫长,但是几乎在每一方面都大为不同。
  汉诺瓦创于1852年。如前面提到的,当它在1969年被国家保险公司(State Mutual)购买下来的时候,已接近破产边缘,然而到了今日,竟成为一家在产物与责任险绩效皆为最好的公司。以15亿美元年度保费的销售业绩,汉诺瓦只有业界巨人安泰(Aetan)十分之一的营业额,但是依富比士杂志1990年1月的调查,它的复合式收益率从1980年以来一直维持19%,在68家保险公司中排名第十六。
  1969年,为了改造长久支配组织的传统阶层概念,汉诺瓦开始了一项长期计划。欧白恩说:“我们开始找寻使工作更符合人性的组织与修炼。我们渐渐找出一套核心价值观,这些价值实际上是克服阶层组织深层病根的原则。”
  其中特别是“开放”(openness)与“实质贡献”(merit)这两项价值观,在引导汉诺瓦发展管理心智模式的方式,扮演极重要的地位。“开放”被视为可克服会议中人们不愿把真正想法说出来的毛病。“实质贡献”是指在作决策时,要以组织的最高效益为依归,这是对于汉诺瓦官僚体系中邀功作秀、追求升迁和求名位风气的解毒剂。当开放与实质贡献成为主导的价值观,那么一个深深的信念便逐渐形成:如果人们变得更能摊开心中各种不同的观点,并且有效地讨论这些观点,那么决策过程的蜕变是可能的。
  但是如果这两项观念能发挥如此大的功能,为什么身体力行的人这么少?在七十年代中期,阿吉瑞斯及其同僚开始对此提供答案。在《行为科学》(Action Science)一书中,他们发展出一整套理论与方法,用以“反思”(reflection)和“探询”(inyuiry)行动背后的原因。并设计一连串的工具,以便能够有效应用于组织中,处理组织的问题。阿吉瑞斯与他的同僚说我们掉入了自己的陷阱——“习惯性防卫”(defensive routine),使我们无法审视自我的心智模式,因而养成“熟练的无能”(skilled incompetence);阿吉瑞斯用此来描写大多数的成年学习者,“有高度熟练的技巧,保护自己免于受到学习中的痛苦与威胁”,但因而未能学到如何缔造自己心之所向的结果。

               行动中的反思

  尽管读了不少阿吉瑞斯的著作,当我与麻省理工学院研究小组的六位成员,在一个非正式的聚会中,第一次看到阿吉瑞斯使用他的方法时,我并没有把握自己会学到什么。阿吉瑞斯做了一个引人入胜的示范,那是行动科学者所称的“行动中的反思”(reflection in action)。阿吉瑞斯要每个人详述跟客户、同僚,或家庭成员发生的冲突。我们必须回忆的,不仅是以前和这些人说过的话,也包括当时想说而未说的。当阿吉瑞斯开始讲评这些个案,我们马上看出自己思考上的一个盲点:我们对于他人言行所做的粗浅而概括性的想法,决定了我们回应的言行。然而,我们从来不把这些概括性的想法提出来与人沟通。我可能认为:“杰克不相信我是个有能力的人”,但是我从未直接向杰克问起这件事情。我只按照自己认定的想法,不断尝试使自己看起来值得让杰克尊敬。或者我认为:“王经理(我的上司)没有耐性,喜欢简单而立刻见效的方案。”于是我就按照自己所认定的想法,提供王经理一些简单而且快速见效,但却是我认为不能触及问题核心的解决方案。
  在短短几分钟之内,我看到整个小组反思及说话的警觉程度大幅提升;此非因阿吉瑞斯个人魅力,而是他以纯熟的技巧逮到那些概括性的想法。接着在下午进行的主题,是引导参与者看看个人行为背后、难以察觉的推理模式,以及那些模式如何不断使我们陷入困境。我从未像这样赤裸裸地面对那些在背后影响自己言行的心智模式过。但更重要的是,我发觉经过适当的训练后,更加能够察觉自己的心智模式和它们如何运作。这是一件令人感到兴奋的事情。
  稍后我得悉原来汉诺瓦的欧白恩和他的管理团体,早在十年前就运用过阿吉瑞斯的方法。欧白恩说:“阿吉瑞斯使我们体认,尽管我们都想要以开放及有建树性的方式来讨论那些重要课题,我们还有很长的路要走。在某些情形下,阿吉瑞斯的方法痛苦地揭露了我们大家都心照不宜的自我防卫游戏。阿吉瑞斯对于真正的开放及反思所要求的标准非常高。然而他也不是只要求把一切都告诉别人,他示范的是如何切入困难的课题,以便大家都能从中学习的一种技术。如果我们要实现开放与实质贡献这两项核心价值,显然这是重要的新课题。”实际贡献、开放、分权

  汉诺瓦公司与来自哈佛大学阿吉瑞斯的同事鲍尔门(Lee Bolman)合作,发展出一个为期三天的管理研习会,名为“实际贡献、开放、分权”,目的是让汉诺瓦所有的管理者,亲身体验行动科学的基本观念与做法。过去十年当中,汉诺瓦所有中上管理阶层,都参加过这样的研习会。研习会的基本目的,是教授实践这三项核心价值所需要的技巧与策略。就如现在负责这个研习会的管理者史丁生(Paul Stimson)所说的:“我们的首要工作是让人们开始理解,在一个学习型组织中实施实质贡献、开放、分权是什么意思。在传统的组织中,贡献的意思是做老板想要的,开放的意思是告诉老板他想听的,而分权的意思是处理老板不想做的支微末节。在这方面,要使人们有某个程度的新了解,还有很长的路要走。”
  研习会的第一天是用来简介行动科学的基本概念、原理与技巧。虽然多数人发现这具启发性,但是谈不上什么大震撼。第一天结束的时候,典型的反应为“是的,当然我赞同这些,我总是拼命做一个良好的探询者”。第二天继续进行,参与的管理者尝试应用这些技巧进行角色扮演的练习,史了生和他的同僚把这个过程录影起来。在进行角色扮演之前,管理者选定他们打算使用的技巧。譬如,扮演绩效评估角色的管理者,也许想使用“兼顾探询与辩护”(balanciing inquiry and adyocacv)的技巧(采取某种立场,但是仍然以开放的态度探询他人的看法)。但是在开始角色扮演不过几分钟,自认能够倾听的管理者,却原形毕露地变成向部属说教。史了生说:“之后大家聚在一起看这些带子,看到行为偏离自己所说的有多远,常是笑成一团。人们真正看见了行动科学技巧还有更多需要练习之处,而不是仅仅点头同意而已。”
  要精熟行动科学的技巧,三天的“实质贡献、开放、分权”研习会根本不够,但是每个人的亲身体验,以及初次跟一群学员一起练习的机会,开启了不断看清自己行为的历程。或许同样重要的是,它让汉诺瓦看见了怎样慎重地将心智模式的修炼,当作一套可以培养的技巧,而不是空泛的概论和“更有效的思考技术”。检视思维

  对于帮助管理者改善基本思考的技巧有了信心之后,接下来汉诺瓦举办第二次的管理训练。这次,如欧白恩所言:“暴露出机械式思考的限制,管理者倾向以固定的几个解决方案,来对付复杂的企业问题,这样通常使问题更糟”。第二次的训练课程宗旨在“检视思维”,由新罕布什尔大学(University of New Hampshire)退休的教授贝克特(John Beckett)设计和讲授。贝克特带领进行一个对东方与西方历史上主要思维哲学的彻底探讨,前后费时五天整。在一个贝克特称为“以砂纸研磨大脑”的过程中,他精辟地指出这些影响人类思维的哲学贡献为何。
  贝克特的课程具有相当的冲击力。欧白恩说:“贝克特证明,如果你仔细研究东方与西方文化对基本道德、伦理、管理问题的处理方式,就会发现它们各有道理,但是却导出不尽相同的结论。因此可知个人对问题的诠释,可以有一个以上的方式。这对于打破本公司各项范畴之间、不同思维方式之间的藩篱,非常有帮助。”
  这对管理者而言犹如暮鼓晨钟,让他们更深刻地了解自己的心智模式。与会人士中,许多人说这是他们有生以来,第一次看清自己所想的都是假设而不是真相。我们总是透过自己的心智模式来看这个世界,而心智模式总是不完全的,尤其是在西方文化中,它是严重的非系统性的。然而贝克特不像阿吉瑞斯那样提供运用心智模式的工具,他播下一粒极具影响力的种子,使人们更加开放,因而看清了自己的思维方式无可避免地会产生偏差。贝克特也把系统的基本原理介绍给大家。特别是他强调整体过程思考与事件式的片段思考两者间的差异,并主张以整体性系统思考的哲理,替代今日几乎风行所有领域的分解主义——将复杂问题以简约的方式不断切割愈分愈细的当代主流的西方文化。丰收

  汉诺瓦对发展心智模式的理解作了可观的投资,而所获得的管理效益回报如何?欧白恩指出汉诺瓦这几年来绩效持续地改善:在利润方面,1970年至1974的五个年度中,汉诺瓦高于此产业的年平均利润有3次之多,1975—79有4次,1980—89年这10年则每年都高于平均值;在成长率方面,汉诺瓦在1970—74的5年中,高于产业年平均成长率1次,1975—79年有4次之多,1980-89的10年间则高达8次之多;平均净报酬率,1985—89年汉诺瓦为19.8%,业界为15.9%;销售成长率,汉诺瓦为21.8%,业界为15%。该公司1988年年报中有一篇短文《学习与竞争力的关系》(TheConnection Between Learning and Copetitiveness),宣布公司“不论情况好坏,都在教育上投资”的决心,现在已经有了源源不绝的收获。
  在阿吉瑞斯、贝克特等人的影响下,汉诺瓦渐渐自行发展他们改善心智模式的技巧。透过训练、频繁的报导,以及不断的练习,该公司努力建立起自我省思、摊出和共同审视心智模式等基本技巧的基础,其中包括:
  ●辨认“跳跃式的推论”(leaps of abstraction)(留意自己的思维如何从观察跳到概括性的结论)
  ●练习“左手栏”(left-band column)(写下内心通常不会说出来的话)
  ●“兼顾探询与辩护’(balandcing Inquiry and advocacy)(彼此开诚布公探讨问题的技巧)
  ●正视“拥护的理论”(我们所说的)与“使用的理论”(我们依之而行的)两者间的差异。
  重要的是,这些用以改变心智模式的技巧,都是有关自我内在的学习。这些技巧适用的对象,不仅是企业问题,也包括日常的个人关系。这项修炼针对大家通常认为理所当然的一些事情,例如在一般交谈中的反应,特别是在面对面讨论复杂与冲突的问题时。多数人相信自己只须“顺其自然”;然而心智模式的修炼重新训练我们的自然倾向,以使我们从交谈中可以产生真正的学习,而非只是强化原有的看法。

               心智模式的修炼

  培养组织运用心智模式的能力,必须学习新的技巧,和推动组织方面的革新,以利这些技巧能够经常练习与应用。虽然壳牌石油与汉诺瓦保险公司采取非常不同的方式来管理心智模式,他们的关键要求则相同。首先,他们必须把隐藏在企业重要问题背后的假设找出来。壳牌石油视此为最高目标。这是非常重要的,因为任何组织最关键的心智模式,就是决策者”们共有的心智模式。这些模式如果未经检视出来,组织的行动将限于熟悉而安适的范围内。其次,对这两家公司而言,发展面对面的学习技能都是很重要的;汉诺瓦对此尤其重视,要求全公司的管理者精熟这方面的技术。
  对管理者而言,此项修炼的两个诱因都是极重要的——增加企业生产力和解决人际问题。增加企业生产力对于务实的管理者而言,由于是业务上所必须了解的事情,因此他们的学习意愿最高。如果只是训练管理者一些与业务不直接相关的技术,他们往往毫无兴趣。另一方面,如果管理者不用反思和探询的技巧去处理人际问题,基本上仍然只是适应性的学习,无法成就创造性的学习。要使组织产生创造性的学习,管理者必须运用反思和探询的技术,而不只是做咨商者和规划者。只有做到这样,才能够使组织内每个层次的人,在外部情况逼迫他们重新思考之前,摊出以及挑战自己的心智模式。

            如何管理组织的心智模式?

  在组织中要落实改善心智模式的做法,需要设计一些机制,当机制运转,成员的心智模式便被纳入管理之中。到现在为止,两种产生此项机制的方法已经融汇运用,其一是把传统的企画工作视为学习过程;其二是建立“内部董事会”(internal boards of directors),将资深管理阶层与地方管理阶层定期聚集一堂,共同挑战与扩展地方决策背后的想法。
  在壳牌石油,企画人员一旦认同清晰的心智模式的重要性以后,他们必须发展培养全球一百多家独立的分公司具有此项能力的方法。壳牌石油改善心智模式的方法,由其伦敦的企画部门发展和测试各种不同工具,然后推广到全球各地的分公司。地方的企画人员必须熟习这些工具,以便跟当地公司的经营主管一起使用。
  “未来情境法”是壳牌石油为了研究心智模式所采用的第一项工具。这方法强迫管理者去思考,在各种未来可能的情境下,应如何管理企业。这样可以弥补对于未来只做单一假设的不足。当管理群在他们的心智模式中,发展出对几种未来可能情境的共识后,他们变得更能感觉企业环境的改变,也更能够回应那些变化。这些正是壳牌石油在后石油输出国组织时期,与竞争者比较所享有的优势。
  除了未来情境法之外,壳牌石油继续实验各种不同摊出心智模式的工具。包括第四章到第八章介绍的系统思考工具,和第十八章“微世界”所叙述的电脑模拟能力,以及许多其他“软性的系统工具”——用来处理管理者的心智模式中无法量化、却是最重要的一些变数。

               从企画中学习

  所有这些工具的共同之处,都是用来揭示重要问题的假设。壳牌石油透过它的企画过程,以制度化的方式管理心智模式。壳牌石油管理者仍然编制传统的预算与控制计划。但是壳牌石油重新思考在大型组织中企画的功能。他们的结论是,产生完美计划的重要性,比不上使用企画来加速整体的学习。根据德格的看法,长期的成功有赖“管理团体改变他们自己对公司、市场、竞争者所持共有心智模式的过程。基于这个理由,我们把企画看作学习,把公司的企画看作组织的学习过程。”因此企画的关键问题是“能否加速组织的学习?”

                内部董事会

  汉诺瓦公司有它们自己的心智模式制度化方法。此项过程由一套操作决策指导原则来引导,而这些原则深藏在一个相当特殊的组织结构中。几年前该公司网状的内部董事会架构完全安排就绪。内部董事会由二到四位总公司资深经理组成,向地方的总经理提供建议(由地缘关系决定让哪些资深经理参与)。内部董事会自外部,以客观和广阔的视野,透过类似公司董事会的机制,强化地方管理当局的能力。它们的主要功能,是给地方决策者咨商与建议,而不是控制地方决策者。
  透过内部董事会重新建构心智模式的过程,可在四个层次发生:
  ●在直接向欧白恩报告的社团内部。
  ●在直接向欧白恩报告的社团与地方总经理之间(透过内部董事会的运作)。
  ●在地方总经理及其所辖地方部门经理之间。
  ●在部门经理及其所辖地方工人与督导人员之间。
  在这四个层次,重新建构心智模式的过程基本上是相同的。然而如何能防止汉诺瓦的管理者,把他们的心智模式强加在地方管理者的身上?表面上看起来,这个机制像是总裁与公司董事会之间的机制,但是实际上他们的工作关系较像伙伴之间的关系;所有的伙伴共享与企业有关的深度知识。欧白恩说:“将内部董事会架构在较正式的报告关系上有许多好处。首先,当一位地方总经理向总公司资深管理者(像是总公司的副总经理)报告时,想要这两个人很快就取得默契是很难的事。通常是在几年之后,这两个人才变成相知甚深,并找到种种巧妙方法来交换他们对达成预定目标的看法。这样的报告关系形成后,多半能减缓尖锐的质问,这种关系和你必须不断向三或四个人组成的董事会报告,说明你的看法的情形是很不相同的。内部董事会的过程,能为我们这种组织培养担任地方主管所需的重要技能:清楚表达对复杂议题的想法、融合分歧的看法、有主见但有开放的胸襟。地方的管理者在和地方董事会经过互动之后,发现他们促成自己部门内部学习的意愿,远高于从前。”汉诺瓦的心智模式信条

  为了让全公司的内部董事会有所依循,汉诺瓦拟订一套改善心智模式的指导原则。这些原则目的在制定询问的优先顺序、促进观点的多元化,和强调在所有的组织层次改善心智模式的重要性。以下是汉诺瓦的心智模式信条:
  一、领导者经由不断改善本身的心智模式,可提升管理的能力。
  二、不要把自己所偏好的心智模式强加在人们身上。应由人们自己的心智模式来决定如何做,才能够发挥最大的效果。
  三、员工对于依自己的看法所做的决定有更深的信念,执行也较有成效。
  四、拥有较佳的心智模式,较易顺应环境的改变。
  五、内部董事会成员很少需要直接作决定。他们的角色是透过检验或增益总经理心智模式来帮助总经理。
  六、多样化的心智模式造成多样化的观点。
  七、群体所能引发的动力和累积的知识高于个人。
  八、不刻意追求群体成员之间看法一致。
  九、如果过程发挥预期效用,会产生意见调和一致的效果。
  十、领导者的价值是以他们对别人心智模式的贡献来衡量。
  欧白恩说:“我们没有任何神圣不可侵犯的心智模式,我们有的是一套改善心智模式的哲学。如果我们到现场宣称:‘这是处理某某状况标准的心智模式,’这样会有问题的。”信条之中有几条一再强调这一点。譬如第二条,不要把自己所偏好的心智模式强加在别人身上。欧白恩说:“或许有些声音最大或地位最高的人,认为其他的人都将在六十秒之内轻易地全盘接受他的心智模式。纵使他的心智模式较优,他的角色并不是把自己的心智模式灌输给别人,而是把它捧出来让别人去斟酌接受。”
  信条之中还有几条指出,不断改善自己心智模式的人做事会变得更有效果(虽然采用较有经验者的心智模式能避免错误)。就像如果我的小孩学骑脚踏车一定会摔倒,虽然我不想让他擦破膝盖或手肘,但如果一定要摔才能学会骑脚踏车,就不要怕他摔。
  另外还有一点也很重要,就是改善心智模式,并以达到全体一致的想法为目标。许多不同的心智模式可以同时存在,它们全都需要以未来的情况加以检验和重新考量。这就需要组织忠于真相的精神——由“自我超越”的修炼所养成。甚至在考虑这些心智模式之后,发现我们可能永远无法得悉的全部真相,而如欧白恩所说的:“我们可能到头来想法互异,此时我们的目标则是,帮助对此一课题负最大责任或最为关键的那个人,去建立可能的最佳心智模式。”
  如欧白恩指出的,我们并不刻意追求大家的看法一致,但是如果过程发挥预期效用,会产生使大家意见调和一致、达成共识的效果。欧白恩说:“我们不介意会议的结果是否会造成看法出现很大的分歧。重要的是,大家把自己的看法摊出来,即使你不赞同这些看法,它们还是有助于多方面考量,这个方式比起被强求达成协议,更能够使人们同心协力。因为他们都有主张自己看法的机会。只要学习的过程是开放的,而且人人都感觉被尊重,虽然最后是别人的看法获得采行,却能泰然处之。”
  许多人发现不特意强调协议与一致,所得到的和谐效果反而出奇的好。许多杰出团体成员相信“只要大声说出心中的想法,便能知道应如何做”,这种信念成为物理学家鲍姆所称“深度汇谈”,它是团体学习修炼的一项基石(见第十二章)。

                反思与探询

  像阿吉瑞斯这样的“行动科学”专家所提出的学习技巧,可以划分为两种广泛的类别:反思的技巧与探询的技巧。反思的技巧用在放慢思考过程,使我们因而更能发觉到自己的心智模式如何形成,以及如何影响我们的行动。探询的技巧则是关于我们如何跟别人进行面对面的互动,特别是处理复杂与冲突的问题。
  阿吉瑞斯长年的合作者麻省理工学院的熊恩,证实反思在医学、建筑、管理等专业学习上的重要性。许多专业人员在离开学校之后就停止学习了,相反的,有些人变成终身的学习者,发展出熊恩所谓的“行动中的反思”,也就是一面行动一面自我反省的能力。对熊恩来说,行动中的反思使真正杰出的专业人士与众不同:“他们不仅能边做边想,也能边想边做。就如同爵士音乐名家在一起即兴演奏的时候,在体会出合奏中所发展出来的方向时,仍然不断调整新方向一样。”

            一、辨认“跳跃式的推论”

  反思技巧由辨认“跳跃式的推论”开始。我们心灵活动的速度快如闪电般。不幸的是,这样往往使我们学习的速度慢下来,因为我们很快就‘跳跃”到概括性的结论,以致于我们从来没想过要去检验它们。
  有意识的心智处理大量具体的细节时,常有顾不周全的地方。如果让我们看一百个人的照片,大多数人无法记住每张脸孔,但是我们会记得各种类别,像是高个子的男人、穿红衣服的女人、东方人、老人等。心理学家米勒(George Miller)曾指出我们在任何时候,能同时专注的不同类变数是有限的,大约只有7个左右。我们的理性心智常将具体事项概念化——以简单的概念替代许多细节,然后以这些概念来进行推论。但是如果我们并未觉察自己从具体事项跳跃到概括性的概念,那么以概念来推论的能力反而会限制我们的学习。
  譬如,你或许曾听过像“亨利不关心他人”这类的话。想象亨利是这样一个人:很少慷慨赞美人,当别人跟他说话的时候。他常不注视对方,然后问:“你说了什么?”有时候他打断别人的话。他从不参加办公室同事所开的派对,并在绩效检讨的时候表现出不太关心的态度。最后,从这些行为,同事都对亨利下了一个结论:他不太关心他人。
  发生在亨利身上的这件事情,是因他的同事作了一些跳跃式的推论。他们以不关心他人这个论断,概括亨利所有的行为。更重要的是,他们已经开始把这个论断当作事实。没有人再询问亨利是不是关心他人,它已成为一个既定事实。
  跳跃式的推论之所以会发生,是我们直接从观察转移到概括性的论断,未经检验。它有碍学习,因为它将假设当作事实,视为理所当然而不需再加以验证的定论。一旦亨利的同事认定亨利不关心他人是事实,当他真的做了不关心他人的事情,每个人都视为理所当然,当他做了与这个刻板印象不相符的事情,反而没有人注意。他不关心他人的普遍看法,造成人们对待他更加冷淡,他因此失去任何表现关心他人的机会。最后亨利和同事们都陷入一个彼此不希望出现的结果。未经检验的假设在“更加确认”之后,很容易“弄假成真”。
  你我也和亨利的同事一般,往往直接从观察跳到概括性的定论。“亨利在与别人交谈时不注视对方”是我们观察到的“原始资料”,“亨利不关心别人说什么’呗u是一种概括性的推论,“亨利是个不关心别人的人”则是更进一步概括性的推论,由于始终未加验证,推论竟成定论。如果同事向亨利验证一下的话,他们可能发现,实际上亨利是个非常关心别人的人,之所以会给人错误印象,可能是因为他有些从未告诉别人的听觉障碍,或者他非常内向害羞而不敢多注视别人。
  跳跃式的推论也是企业常见的问题。例如公司的高阶管理者,往往因顾客不断施压要求更大的折扣,而相信“顾客购买产品时,考虑的是价格,服务品质不是一项重要因素”。当主要的竞争者逐渐进行服务品质的改善而拉走顾客时,也许有新进行销人员提醒上司投资在改善服务上,但他的请求很可能被委婉但坚定地否决了。资深领导者并未检验这位新进人员所提出的想法,因为原来根深蒂固的看法已成为一个“事实”。结果该公司在那儿眼睁睁地看着市场占有率渐渐下滑。
  又如高科技公司有一项共同的信念,认为抢先上市是成功的关键。这项概括性的看法通常有具体的经验基础,但是它会产生误导。在1982年推出的第三代苹果电脑是一个创新性的产品,但是由于抢先上市,有很多小毛病还未清除,导致潜在顾客纷纷转向其他品牌,结果该产品成为苹果电脑产品中的大败笔。其他电脑制造公司也常犯相同的错误,匆忙将产品上市,没有做好准备。但其中有些产品成为大赢家,像升阳三号(Sun-3)工作站便是一例。为什么“抢先上市”的策略在某些情况中行得通,但是在其他场合则不?那是因为升阳三号工作站的顾客是经验老到的工程师,他们能容忍某种程度的缺点存在,因为他们自己有能力克服。而第三代苹果电脑的最大市场是消费者与商业人士,这类顾客无法忍受需要好几个月来维修的“小毛病”。他们需要头一次就管用的新系统。
  要怎样使跳跃式的推论现形?首先,问自己对周遭的事物基本上抱持什么样的看法或信念(企业应如何经营,或对于一般或特定人的看法)。首先质问自己某项概括性的看法所依据的“原始资料”是什么?然后问自己:我是否愿意再想想看,这个看法是否不够精确或有误导作用?诚实地回答这项问题很重要,如果答案是不愿意,再继续下去是没有多大意义的。
  如果你愿意质疑自己的某项概括性的看法,就应明确地把它和产生它的原始资料分开。可能的话,直接检验概括性的看法。这往往需要回头探询一个又一个行动背后的理由。这样的探询需要技巧,方法有很多,我们会在后面介绍。单刀直入地问亨利:“你关心别人吗?”可能激起防卫性的反应。这样的交流有其门道,透过诚实地说出我们对于他人的假设,并说出这些假设所依据的原始资料,可以减少防卫的机会。
  但是,除非我们开始察觉自己跳跃式的推论,否则我们根本不会发觉有探询的需要。这正是为什么将反思当作一项修炼是非常重要的,从行动科学发展出来的第二项技巧“左手栏”,对于开始和加深这项修炼都非常有用。

              二、练习“左手栏”

  “左手栏”是一项效果强大的技巧,可借以开始“看见”我们的心智模式在某种状况下怎样运作的。它暴露出我们是如何操纵状况来避免处理真正的想法,因而使状况无从获得改善。
  “左手栏”的练习证实管理者确实具有心智模式,它们常扮演重要的角色,有时且会带来负面的影响。一旦一群管理者做了这个练习,不仅可察觉自己的心智模式所扮演的角色,并开始明白为什么更坦诚地处理自己的假设是很重要的。
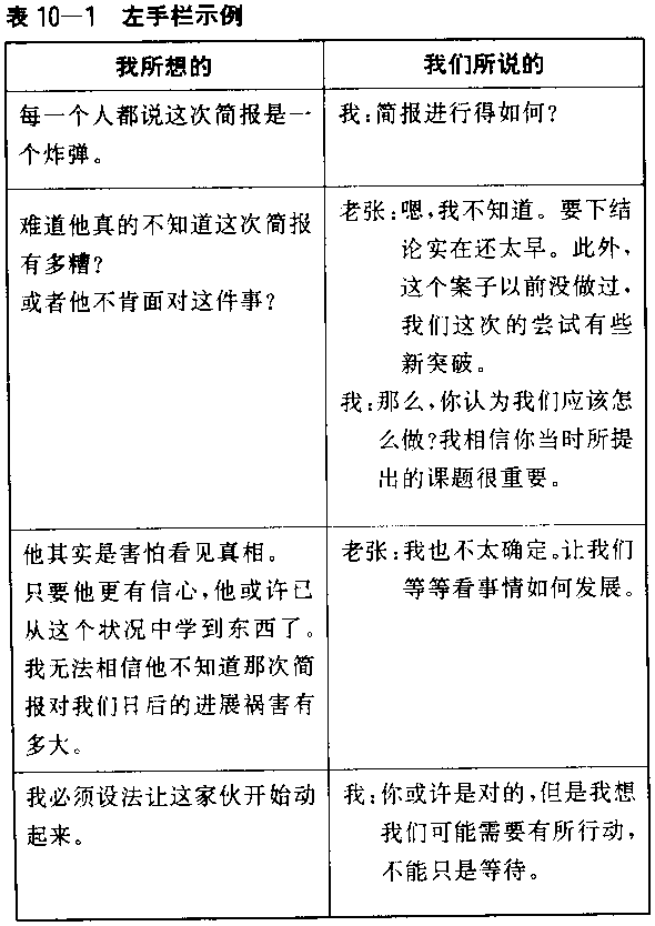
  “左手栏”是由阿吉瑞斯和他的同僚所发展出来的。开始时,自己选择一个特定的情况,在这个情况中,自己感觉当时与人交谈的方式好像没有达成什么效果,或是很不满意。以对话的形式写出当时交谈的过程。在一张纸的右侧记录实际的对话;在左侧写出交谈的每一个阶段,心中所想说而未说出的话。
  譬如,想象在同事老张向老板做了重要的专案简报之后,自己跟老张的一次交谈。这个专案是我们两个人一起做的。我不得已错过这个简报,但是我已经听说反应不佳。
  我问:简报进行得如何?
  老张答:嗯!我不知道。要下结论实在还太早。此外,这个案子以前没做过,我们这次的尝试有些新突破。
  我问:那么,你认为我们应该怎么做?我相信你当时提出的课题很重要。   

  老张答:我也不太确定。让我们等等看事情如何发展。
  我问:你或许是对的,但是我想我们可能需要有所行动,不能只是等待。
  现在让我们把这段交谈用“左手栏”的方式呈现如表10—1所示。
  练习“左手栏”经常可成功地将隐藏的假设摊出来,并显示这些假设如何影响行为。在上述的例子中。我对老张作了两项关键假设:第一,他缺乏信心,特别是当他正视自己不佳的表现时;第二,他不够主动。两项假设或许都不对,但是在我自己内心的对话中可以明显看出来,这两项假设都影响我对情况的处理方式。由于我认为他缺乏信心,害怕如果我直接说出来,他将丧失仅有的一点点信心,所以我未将真正想法说出。当我们谈论接下来做什么的时候,我认为老张缺乏主动精神的看法浮上心头。因为尽管我提出问题,他并没有说出明确的行动路线。我把这看作是他懒惰或缺乏主动精神的证据。由此种种,我归结:自己必须设法产生某种形式的压力,激励他有所行动,否则我只好亲自动手做这些事情。
  看清我们自己的“左手栏”所得到最重要的教训,就是我们如何丧失在冲突状况中的学习机会。老张与我并未坦然面对问题,而是绕着主题的边缘说话。我们本应决定接下来该如何解决问题,结果却在没有明确行动方针的情形下结束交谈,甚至不曾认清这是一个属于需要行动的问题。
  为什么我不直接告诉老张我认为有问题?为什么我没有说出我们必须检讨该采取哪些步骤,才能使我们的专案能够顺利进行?或许是因为我不确定要如何以有建设性的方式提出这些敏感的问题。就如同前面所提亨利的同事一般,我以为提出来会引发防卫性的、反效果的相互指责。我害怕情况会比现在还糟。也有可能,我避免提出这些问题,是出于礼貌或不想逼人太甚。无论原因如何,结果是我对这次的交谈并不满意,以致于想要诉诸更有效的方式来激励老张,使他有些积极的反应。
  就像我跟老张的交谈那样,处理棘手的状况,并没有哪种模式一定是对的。但是先看清自己在未来可能使情况恶化的推论与行动,是有很大益处的。这便是“左手栏”的效用。一旦更清楚地看见自己的假设,以及我是如何被这些假设所障碍,我就可能使交谈进行得更有效益。无论是哪一种方法,基本上都要分享彼此的看法和它们所依据的原始资料。此外,有可能老张不认同我的看法和数据,也有可能我的看法和数据根本是不正确的(因为告诉我老张简报不佳的那位同事可能有所偏颇),我都需要随时保持一种开放的态度来面对。重要的是,我应该把情况转变成老张和我都能够从中学习。这需要我能够清楚诚恳地说明自己的看法,并了解沟通对象的看法,亦即一个阿吉瑞斯称为兼顾探询与辩护的过程。

             二、兼顾的探询与辩护

  大多数的管理者都被训练成善于提出与辩护自己的主张。在许多公司,所谓有才干的管理者,就是要能解决问题,想出需要采取什么行动,并获得完成工作所需要的支援。在企业组织中;往往重视辩才无碍、影响力或其他才能,探询的技巧却被忽略。当管理者晋升到高阶职位,他们遭遇的问题比个人经验所能涵盖者更复杂、更多样化,他们更需要深入了解别人的想法以及学习。管理者辩护的技巧有时反而会产生反效果——会把我们封闭起来,无法真正相互学习。我们所需要的,是综合运用辩护与探询,来增进合作性的学习。
  但是两个善于为自己主张辩护的人,即使在一起开放、坦率地交换看法,也不一定会有什么学习的效果。他们或许真正开始对对方的看法感兴趣,但是仍抱持全然的辩护心态,这样所产生的交谈结果如下:“我欣赏我的真诚,但是我的经验与判断让我得到的结论不同。让我告诉你,为什么你的建议行不通”“————
  最初每一方都理性而心平气和地为自己的观点辩护,但只要辩护较为强烈一点,局面就会变得愈僵。缺乏彼此探询的辩护过程,只会产生更强烈的辩护。有一个对立情势逐渐升高的增强环路(如图10—1所示),可以描写接下来的发展,它跟前面图5—1所提军备竞赛的结构一样。   

  甲的辩护愈激烈,对乙的威胁愈大。因而相对的,乙的辩护也更加激烈。然后甲的反辩还要更激烈,因而愈来愈对立。有些人因为发现对立情势只会愈来愈僵、愈来愈两极化,徒然耗人心力、伤人感情,以致于此后他们避免公然表达任何不同意见。虽然有些无关紧要的议题是不值得如此争论不休的,然而遇到重要的议题时,如果依然持着这种态度,就会使讨论中断,而丧失重要的共同学习机会。另外有些人则练就一身辩论功夫,认为“真理”愈辩愈明,像好胜的公鸡般愈辩斗志愈高昂,全心全力地要辩到对方无话可说为止。然而除了“胜利”的快感外,毫无实质效果。反而愈来愈养成好辩的习惯,无法真正共同学习。
  学会探询问题可以停止增强辩护的雪球效应。“是什么使你产生这个主张?”或“你可以说明你的观点吗?”(你可以提供一些支持它的原始资料或经验吗?),像这样的简单问题,可以把探询这项要素融入讨论之中。
  我们常录下接受我们协助、发展学习技能的管理团体开会时所讲的话。团体发生困难的一个指标,是开了好几个小时的会,就算有寥寥几个人提出问题,也乏人回应。在这样的会议中不会有很多的探询提出来。
  但是纯粹的探询产生的效果也有限。虽然探询对于打破辩护的增强环路可能具有决定性的影响力,但是除非团体或个人学会合并运用探询与辩护的技巧,所能学习的都是非常有限的。纯粹的探询所以有限的原因之一,是我们几乎总是有自己的看法。因而,只是探询问题,把自己的看法隐匿在不停的问题之后,也可能只是一种学习的阻碍。
  管理者如果将辩护与探询的技巧合并运用,通常能够产生最佳的学习效果。我们也可将这种方式称之为“相互探询”。所谓相互探询是指每一个人都把自己的思考明白说来,接受公开检验。这可创造出真正不设防的气氛。没有人隐匿自己看法背后的证据或推论。譬如当探询与辩护兼顾的时候,我不会只是探询别人看法背后的推论,而是先陈述我的看法并说明我的假设与推论,以这种方式来邀请他人深入探询。我可能说:“我的看法是这样,我是怎样产生这个看法的。你认为如何?”
  在纯粹辩护的情形下,目标是赢得争辩。探询与辩护合并运用的时候,目标不再是“赢得争辩”,而是要找到最佳的论断。这显示在我们如何使用原始资料和如何推论之中。譬如,当我们运用纯粹辩护的时候,我们倾向于选择性地使用原始资料,只提出能印证自己论点的原始资料,或只采取较有利的推论来使我们的说法成立,而避开较为不利的推论。相反的,当辩护和探询的程度都很高时,我们开放地面对全部的原始资料,无论这些原始资料是确实的或是尚未求证过的;因为我们真正的目的是想要找出自己看法的暇疵。此时我们摊出自己的推论,以寻找其中是否有暇疵,同样的,我们也试着了解别人的推论过程。
  兼顾探询与辩护是具有挑战性的工作。如果你是在一个高度“政治化”的组织中工作,没有开放的环境来进行真正的探询(第十四章,将进一步探讨此项主题),或者你碰到的是极度自以为是、完全抗拒学习的人,则此工作对你而言,更加困难,只有耐心地做和等待较为成熟的时机。就我而言,它需要耐心与毅力,而进展则是阶段性的。以我自己为例,第一阶段是当我不赞同别人看法的时候,学习如何深入探询别人的看法。在过去,遇到看法不一致的情形,我的习惯反应是更努力为自己的看法辩护。通常这样做并没有恶意,而是由于相信自己把事情彻底思考过了,论点应该是正确的。不幸这样做常使讨论中断或两极化,且得不到我真正期望的合作关系。现在我对不同看法的回应方式,经常是请别人更详细说明他的看法,或这种看法是如何形成的。(目前我才刚刚进入第二阶段:我会先陈述自己的看法,以鼓励其他人也对我的看法深入探询。)
  虽然我在这方面的修炼才只是个新手,但成果是令人欣慰的。经过多次的实际操作,已经明显看出,当我使用探询与辩护的方式时,产生创造性结果的可能性便大大提高。总而言之,当两个人运用纯粹辩护,其结果是可预期的;不是甲获胜就是乙获胜,或者两个人都毫无进展而退,然而彼此内心的想法却丝毫未变。当探询与辩护合并使用的时候,这些情况就大大不相同了:由于甲与乙敞开心胸,深入探询彼此的看法,进而发现全新的看法。
  在练习“兼顾探询与辩护”这项修炼的时候,我发现牢记以下的准则将有所帮助:
  在辩护你的看法时。
  ●要使自己的推论明确化。(例如说明你如何产生这样的看法,以及所依据的原始资料。)
  ●鼓励他人探究你的看法。(例如“你看我的推论有没有破绽?”)
  ●鼓励他人提供不同的看法。(例如“你是否有不同的原始资料或不同的结论?”)
  ●主动深入探询他人不同于自己的看法。(例如“你的看法为何?”“你如何产生这样的看法?”“你是否有不同于我所依据的原始资料?”)
  在探询他人的看法时:
  ●如果你是在对他人的看法作假设,清楚叙述你的假设,并承认它们是假设。
  ●叙述你的假设所依据的原始资料。
  ●如果你对他人的反应并不是真的有兴趣,那就不要问问题。(例如,如果你只是想表示礼貌或表现给别人看。)
  当你陷入僵局时(他人不再敞开心胸探询他们自己的看法):
  ●询问什么样的资料或逻辑可能改变他们的看法。
  ●询问你们是否行可能共同设计一项能够提供新资讯的实验或其它的探询方式。
  当作或他人对表达看法,或实验其他代替方案犹豫不决时:
  ●鼓励他人或自己努力思考:以开放的态度交流的原因为何?
  ●如果彼此都有意愿,设计其他的方式来克眼这些障碍。
  这里的重点并不在于只是依循这些准则来练习,而是在于兼顾探询与辩护的精神。然而像任何事情的开始一佯,这些准则应该被当作你第一辆脚踏车上练习用的辅助轮使用,它们帮助你开始练习辩护与探询。当你熟习之后,这些准则应可抛弃。但是如果你尚未运用得心应手,每隔一段时间最好重温这些准则,尤其是当你碰到比较困难的状况时。
  然而,如果你不是真正愿意改变自己对于某些议题的心智模式,准则将没多大用处。换句话说,修炼兼顾探询与辩护技巧的意思,就是愿意承认自己思考上的缺陷,有知错必改的意愿。

            四、拥护的理论VS使用的理论

  学习最后应导致行为的改变,下应只是取得一些新资讯,也不应只是产生一些新构想而已。那是为什么看清我们拥护的理论(我们所说的)与我们使用的理论(在我们行为背后的理论)之间的差距,是非常重要的。否则,我们只要学了些新的语言、观念或方法,就认为自己已学会了,即使行为毫无改变。
  譬如,我主张“基本上人是可以信赖的”(一个拥护的理论),但是我从不借钱给朋友,惟恐他们借了不还。显然,我使用的理论(较深层的心智模式),与我拥护的理论不同。
  虽然拥护的理论与使用的理论之间的差使,可能造成气馁,或甚而形成嘲讽戏谑的态度,但有时它的影响未必是负面的。差距的出现常是因为我们有了较高的愿望,而不是伪善。例如,信赖他人可能真的是我“愿景”的一部分。而“愿景”与现在行为之间的差距,具有创造性改变的潜力,差距不是造成问题的根源;问题的根源是第九章“自我超越”所谈的,不能说实地面对和说出这个差距。除非承认心中拥护的理论与现在行为之间的差距,否则无法学习。
  所以当我们面对拥护的理论与使用的理论之间的差距时,第一个应提出的问题是“我是否真正重视拥护的理论广“它是否真正是我愿景的一部分?”如果对拥护的理论并非坚定不移,那么这个差距并不代表现况与“愿景”之间的张力,而是现在行为与大家认为较好的行为(或许这样的主张能使别人觉得我不错)之间的差使。
  因为要看清使用的理论很难,你可能需要另外一个人的帮助——一位“既严且慈”的修炼伙伴。在培养反思能力的探索过程中,我们与别人互为对方最有价值的资产。正如汉诺瓦的欧白恩所说:“眼睛看不见它自己。”

              心智模式与系统思考

  我相信系统思考如果没有心智模式,就像DC—3的辐射状气冷式引擎没有摆动副翼一样。因为如果引擎缺乏摆动副翼,波音二四七的工程师必须把引擎缩小;就像系统思考如果没有心智模式这项修炼,它的力量将大为减损,这就是为什么我们在麻省理工学院现行的研究焦点,大部分放在帮助管理者整合心智模式与系统思考技巧的原因。这两项修炼会自然融合成一体,因为一个专注于如何暴露隐藏的假设,另一个专注于如何重新架构假设以突显重要问题的真正原因。
  如本章开头指出的,根深蒂固的心智模式将阻碍系统思考所能够产生的改变。管理者必须学习反思他们现有的心智模式,直到习以为常的假设公开接受检验,否则心智模式无从改变,系统思考也无从发挥作用。如果管理者“相信”他们对周遭的看法都是事实,而非一组假设,他们不会敞开心胸挑战自己的看法。如果他们缺乏探询自己和别人思考方式的技巧,他们将无法共同实验新的系统思考方式。此外,如果组织内部未建立起对心智模式正确的理解与信念,人们将把系统思考的目的,误认为只是使用图形建立精致的模式,而不是改善我们自己的心智模式。
  系统思考对于有效确立心智模式也同样重要。研究显示,从系统的观点来看我们的心智模式将发现许多瑕疵。心智模式常会遗漏掉重要的回馈关系,或因时间滞延而判断错误,或只注重明显易衡量,但却未必是高杠杆点的变数。麻省理工学院的史德门以啤酒游戏做实验,发现参加游戏的人对收到订货的时间滞延一致判断错误。在恐慌的情况下,多数参加啤酒游戏的人在下订单时,无法看见或未曾考虑他们正在制造致命的增强环路(发出更多的啤酒订单,用光供应商的库存,而迫使供应商出货更慢,因而引起更大的恐慌)。史德门还透过各种不同的实验,来显示类似的心智模式瑕疵。
  了解这些暇疵,有助于看清团体中目前习以为常的许多心智模式中,何者最弱?以及为了作有效的决策,除了把管理者的心智模式浮现出来之外,还需更进一步做些什么?
  长期而言,能够使心智模式加速成为一项实用管理修炼的,将是一个由整个组织使用的“类属结构”(generic structures)图书馆。这些“结构”将以第六章所提出的系统基模为基础。但是,它们应当依个别组织的特性及其产品、市场与技术加以调整。譬如,针对一家石油公司的“舍本逐末”,与“成长上限”结构,应与一家保险公司的有所不同,但是背后的基模则相同。这样一个“类属结构图书馆”应该是组织内部系统思考修炼中,自然产生的一项副产品。
  最后,融合系统思考与心智模式所得到的回报,不仅是改善我们的心智模式(我们的想法),还改变我们思考的方式:从以事件主导的心智模式,转变为认识较长期的变化形态,与产生这些变化形态背后结构的心智模式。譬如,壳牌石油的企画部门提出未来情境,不仅使公司的管理者警觉到变化,也改变管理者对变化的思考方式。大多数的其他石油公司,将石油输出国组织的兴起看作单一事件,壳牌石油的管理者看到的则是,供需互动基本模式发生转变的讯号:一个由卖方市场主控、不安定、高价格,与需求成长趋缓的年代即将来临。这让管理者有一个较长远的视角来考虑他们的策略选择,而这些策略引导他们制定可以适用十多年的政策。换句话说,“未来情境法”帮助壳牌石油的管理者,从纷乱变化的事件中跳脱出来,而看出变化的形态。
  正如今天片段式的思考方式是许多重要决策主要的心智模式,未来的学习型组织,将以组织对于互动关系与变化形态的共同心智模式为基础,来作关键性的决策。


  ------------------
  亦凡公益图书馆扫校
后页
前页
目录
首页